关于做好全国残疾人按比例就业情况 联网认证“跨省通办”有关工作的通知
关于做好全国残疾人按比例就业情况
联网认证“跨省通办”有关工作的通知
残联发〔2021〕16号
各省、自治区、直辖市和计划单列市残联、人力资源社会保障厅 (局)、退役军人事务厅(局)、市场监管局、医疗保障局,新疆生产建 设兵团残联、人力资源社会保障局、退役军人事务局、市场监管局、医疗保障局;国家税务总局各省、自治区、直辖市和计划单列市税务局,国家税务总局驻各地特派员办事处:
根据《国务院办公厅关于加快推进政务服务“跨省通办”的指导意见》(国办发〔2020〕35号,以下简称《指导意见》)要求,为做好全国残疾人按比例就业情况联网认证(以下简称联网认证)工作,现将有关事项通知如下。
一、指导思想
按照党中央、国务院决策部署和《指导意见》要求,坚持以人民为中心的发展思想,优化政务服务,推进残疾人按比例就业审核“减时间、减环节、减材料、减跑动”,以“便民、高效、统一、安全”为基本原则,着力打通业务链条和数据共享堵点,实现用人单位和残疾人异地办事“马上办、网上办、就近办、一地办”。
二、工作目标
(一)建立统一的全国联网的残疾人按比例就业年审系统(以下简祢年审系统)。依托全国一体化政务服务平台和各级政务服 务机构,实现联网认证。
(二)用人单位实现联网认证服务不同地域无差别受理、同标准办理,实时掌握办理进度、反馈办理问题。
(三)相关信息数据实现实时共享、安全使用。有条件的地区在此基础上进一步拓展合作,为用人单位安排残疾人就业提供更多信息支持。
三、任务分工
相关部门要在保障数据安全的前提下,根据实际做好数据比对,实现信息互通。数据比对项目主要依据《用人单位按比例安排 残疾人就业数据交互指标项》(见附件)执行。
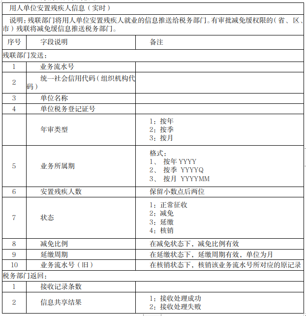
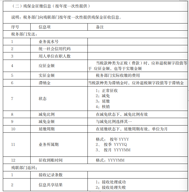
(一)残联。统一安装、调试年审系统标准版(由中国残联开发),按照进度要求,及时与相关部门数据系统及政务服务平台实现对接;逐级配备联网认证设备和专职人员,并组织专职人员开展培训、考核与安全保密教育;审核确认用人单位提交的按比例安置残疾人就业信息,并将审核结果推送给税务部门。
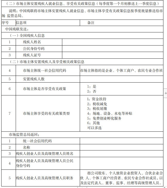
(二)市场监管部门。市场监管总局通过政务外网将市场主体登记基本信息按月共享给年审系统数据库。中国残联通过政务外网按季度向市场监管总局共享市场主体安置残疾人就业信息,并提供残疾人人口数据库接口按季度共享残疾人信息。市场监管总局及时将数据比对结果反馈中国残联。地方各级残联和市场监管部门应参照建立相关数据共享机制。
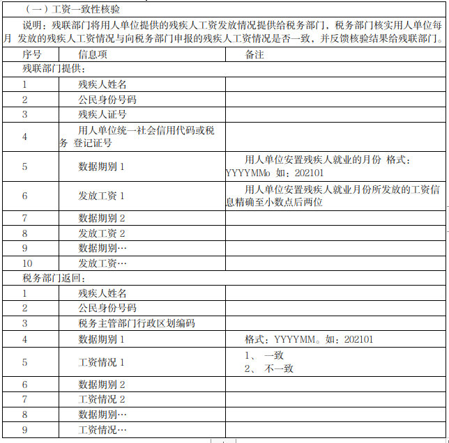
(三)税务部门。确认残联推送的用人单位在职残疾职工工资信息与金税系统相关数据是否一致,并实时反馈给年审系统数据库。
(四)人力资源社会保障部门。支持年审系统通过残疾人公民身份号码等信息实时查询残疾人参保信息。用人单位安置残疾人为非本地区残疾人,通过地方数据库无法查询的,人力资源社会保障部与中国残联通过“总对总”方式对接数据,查询核验。
(五)医疗保障部门。核验残联推送的残疾人公民身份号码、用人单位、参保年月等信息,将参保核验结果反馈给年审系统数据库。
(六)退役军人事务部门。核验残联推送的用人单位提交的残疾军人证信息的真实准确性,并实时反馈给年审系统数据库。
四、工作要求
(一)加强组织协调。“跨省通办”相关工作为国务院督办重点工作,各级相关部门要高度重视,共同向当地政府做好汇报,尽快明确具体工作方案和进度安排,明确相关单位责任和保障条件;要逐级指定专人负责,加强衔接配合,广泛收集用人单位和残疾人意见建议,及时共同协调解决;前期已开展数据共享工作,且信息共 享内容更广泛、共享方式更便捷的地方,在统一使用年审系统标准 版和满足任务分工要求的基础上,保留原有信息共享内容和方式。
(二)加快工作进度。《指导意见》要求联网认证工作于2021 年底前实现“跨省通办”,时间紧,任务重。各级相关部门要尽快理顺工作流程,简化工作环节,确保工作进度,并按照《指导意见》要求,及时公开相关工作进展及成效。
(三)强化信息安全。各级相关部门要建立信息安全机制,切实做到信息的规范使用、安全管理,注重保护国家秘密、商业秘密和个人隐私,防止滥用或泄露。
五、联系方式
中国残联 涂强根 010-68060689;
人力资源社会保障部 王 升 010-84202379;
退役军人事务部 马思硕 010-87933482;
国家税务总局 颜 麟 010-63410972;
国家市场监督管理总局 曹 宇 010-88650890;
国家医疗保障局 姜雪松 010-89061370。
附件:用人单位按比例安排残疾人就业数据交互指标项
中国残联 人力资源社会保障部 退役军人事务部 国家税务总局
国家市场监督管理局总局 国家医疗保障局
2021年4月19日
附件
用人单位按比例安排残疾人就业数据交互指标项
一、残联部门共享的信息

二、市场监督管理总局共享信息项


三、税务部门共享的信息


四、人力资源和社会保障部门共享的信息

五、医保部门共享的信息


六、退役军人事务部门共享信息









宁公网安备 64010602000567号